
Characteristic function
: 확률밀도 함수를 fourier transformation 한 함수.
Generating function
: Power series 가능한 함수.
Moment
: 일반화 시킨 개념. E[X^n] == nth moment
Reference
- Moment, https://freshrimpsushi.tistory.com/246
- Generating function, https://freshrimpsushi.tistory.com/232
- Moment generating function, https://freshrimpsushi.tistory.com/248
- Characteristic function, https://freshrimpsushi.tistory.com/1300
- 특성함수란?, https://hsm-edu.tistory.com/882
- https://en.wikipedia.org/wiki/Characteristic_function_(probability_theory)
SPA, Saddlepoint approximation
: 확률분포 함수(PDF)의 매우 정확한 근사 공식을 구할 수 있음.
Finite 한 momentum generating function (mgf)
(The mgf is said to exist if it is finite on a neighborhood of zero, 32.2, https://doi.org/10.1007/978-3-642-21551-3_32)

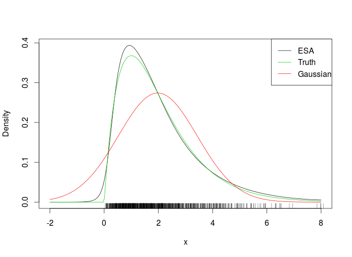
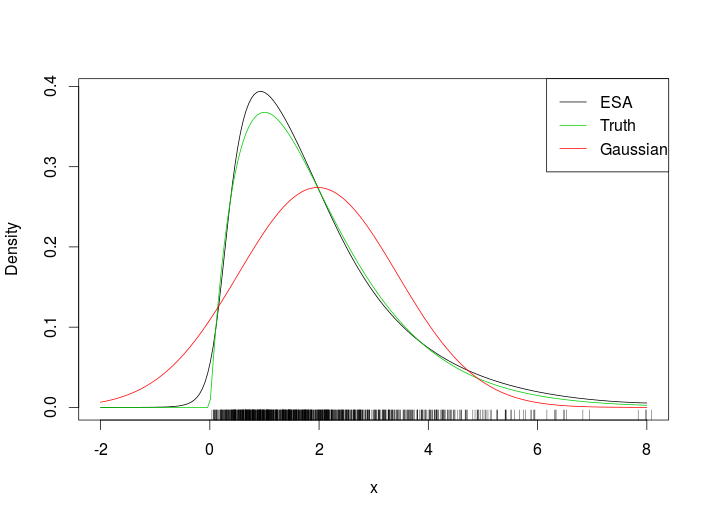
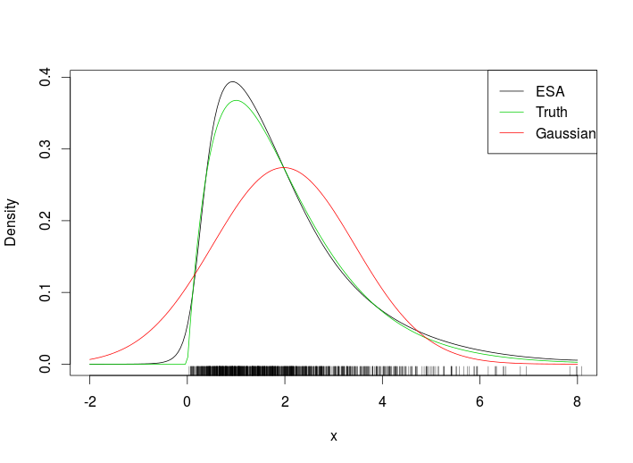
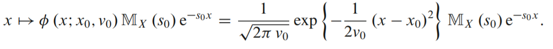
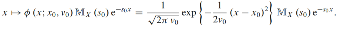
The accuracy of this approximation to f_X, for a fixed x, depends crucially on the choice of s0. Whe know that, in general, the normal approximation to the distribution of a random variable X is accurate near the mean of X, but degrades in the tails.

Approximation hat(f)_X is referred to as the (first order) saddlepoint approximation to F_X, where hat(s) = hat(s)(x) is the solution to the saddlepoint equation, and is referred to as the saddlepoint at x. In many applications of interest, this has to be determined numerically. the approximation is valid for all values of x in the interior of the support of X.
The SPA will not, in general, integrate to one, althought it will usually not be far off. It will often be possible to re-normalize it, i.e.,

which is a proper density. In doing so, it it advantageous to change the integration variable from x to hat(s) in order to avoid having to solve the saddlepoint equation for each evaluation of the integrand.
Reference
- Explaining the Saddlepoint Approximation, https://www.jstor.org/stable/2686100?seq=1
- Saddlepoint Approximations: A Review and Some New Applications, https://doi.org/10.1007/978-3-642-21551-3_32
- https://stats.stackexchange.com/questions/191492/how-does-saddlepoint-approximation-work/191781
'Study' 카테고리의 다른 글
| 1000 Genome NYGC (0) | 2021.01.21 |
|---|---|
| UKBioBank (0) | 2021.01.06 |
| F-statistics (3) | 2020.10.27 |
| SNP 관련 (0) | 2020.10.05 |
| 1000 Genome (0) | 2020.08.20 |
댓글